Welch Allyn Lumiview Luxeon LED化
Part.2 電源部の制作

Part.1へ
Part3へ

2004/12/20


「電池+可変抵抗」の電源だと、電池の電圧変化で電球の明るさが変わってしまいます。それに充電したての電池を入れて、過大電流が流れてLEDが焼けてしまったら大変です。
そこで、定電流回路を組み込んだ電源部を作ってみることにしました。

電流値はLuxeon Starの1Wを実際に診察に使ってみたところ、
の電流が必要ようなように思いました。
電源としては、 このような条件で制作してみました。

LM2621を使った昇圧型レギュレータ

ナショナルセミコンダクター社製のLM2621は 発振周波数が高く、小さい表面実装型のインダクタを有効に使えるので、小型化に有利です。

L KOA-LPS6926 3.3μH
C1 10V33μF POSCAPタンタルコンデンサx2並列
C2 16V4.7μFタンタルx2並列 + 50V25μF積層セラミック
D1 ルネサスHRW0702A x3並列
R1 500Ω
Rfq 100kΩ (=発振周波数約1.5MHz)
C3 0.1μF積層セラミック
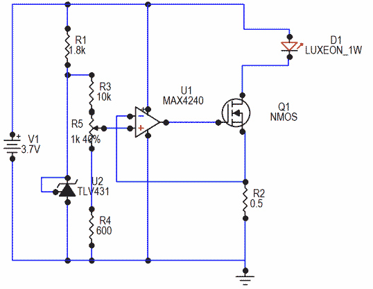
効率を上げるため、帰還抵抗:0.5Ωの降下電圧を、オペアンプで増幅します。
非反転回路になっており、増幅率はVR1により変化します。
LM2621は、FBピンが1.24Vになるように動作するので増幅率が低いほど電流値は大きくなります。
この回路では、約120mAから330mAまで変化させられます。
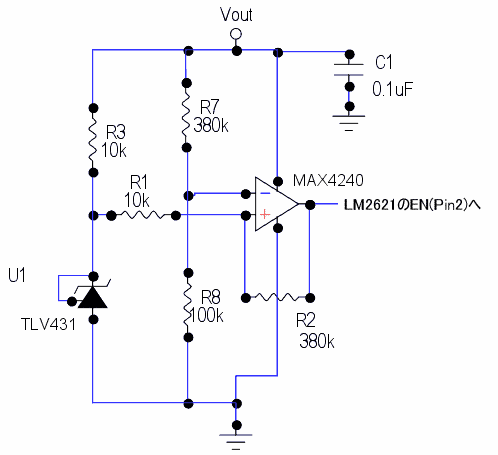
ただ、この回路では出力がオープンになってしまうと、FBピンは0VになるのでICの発振器は暴走します。
そこで右図のような保護回路をつけました。
これで出力がオープンになっても、約6.5VでICは平衡状態に安定します。


(ハンダ付けは大変汚いです)

ついでに電池とコントローラを分離して操作性を向上させました。
上は単3x2本、下は単1(5500mAh)x2本です。


出力の実測値は、最高340mA、最低125mAで、ほぼ計算通りになっています。
一番低出力の状態で、単3ニッケル水素電池(1500mAh)2本で7時間連続点灯可能でした。

リチウムイオン電池版定電流電源

日本橋のデジットでSONY製リチウムイオン電池:US17670GRを手に入れましたので、これを2本使った降圧型の定電流電源を作りました。
2本並列で、2600mAhです。
130mAの発光で、約20時間持つ計算です。充電は3日に一度くらいでよいことになります。

リチウムイオン電池は重量エネルギー密度が高いので幅広く使われていますが、過電圧、過電流で爆発を起こす大変危険なものです。
あまり医療現場で使うべきものではないかもしれません。

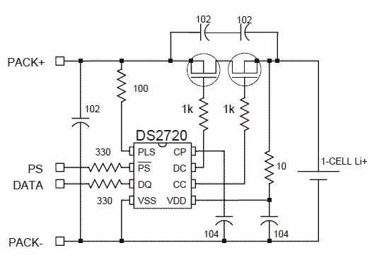
保護回路:
まず、電池正極からは、温度ヒュ−ズ、サーモスタット、を経由して、右図のDS2720を使った過電流過電圧、温度保護ICを経て 回路へつながります。

このICは、安価でON抵抗の低いN-ch Power MOSFETをハイサイド駆動するチャージポンプを内蔵していて便利です。

DATAピンは使わないので、プルアップしておきます。
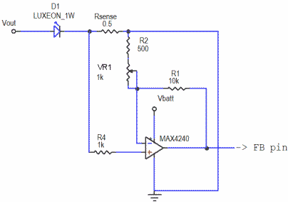
LEDのVfとLiIonの電圧が近いので、今回はオペアンプとMOSFETを使った簡単な定電流回路にします。
Vf3.0V・電池電圧4.0Vでも、効率は75%得られるはずです。

定電流回路は1kΩ可変抵抗R5をまわすことで、電流は約130mAから350mAまで連続的に変化します。
重さが軽いのと、電池がよく持つので、今はこれを主に使っています。

2004/12/20